企业邮箱
网站首页
|
关于安平
|
资讯中心
|
服务中心
|
成功案例
|
人力资源
|
联系我们
安全评价
技术服务
安全评价报告公开信息
安全评价报告公开信息
您现在的位置:
>
成功案例
>
安全评价报告公开信息
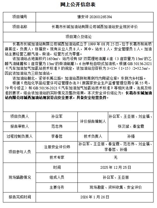
长葛市长城加油站有限公司城西加油站安全现状评价
录入时间:2026-03-05
版权所有:河南安平安全技术服务有限公司 地址:河南省郑州市顺河路18号1号楼905号
电话:0371-66339595 传真:0371-66339595 邮箱:info@hnapco.com
豫ICP备20017599号-1
营业执照信息公示
技术支持:
羿海科技